自主学习丨软件工程学院2023年美国大学生数学建模竞赛F奖小组介绍
2023年美国大学生数学建模竞赛(Mathematical Contest in Modeling,简称MCM)成绩公布,软件工程学院2020级和2021级本科生在此次大赛中取得优异成绩。我院学子踊跃参加学科竞赛,将所学专业知识付诸行动,以小组为单位完成从建立模型、求解、验证到论文撰写等全部工作,展现了他们良好的数理知识、扎实的计算机基础及较强的实践创新能力,也体现了他们讲团结共奋进、齐心协力的团队合作精神。
软件工程学院鼓励学生积极参与学科竞赛,在竞赛中运用专业知识,大胆实践,积累经验,为大学生活添彩助益!
队伍成员介绍
杨翼飞:软件工程学院 2020 级本科生,有一定的专业相关基础和实践经验。
单诗雯:软件工程学院 2020 级本科生,有一定的专业相关基础
李阳姿:软件工程学院 2020 级本科生,有一定的专业相关基础,喜欢动手尝试并解决问题。

竞赛基本情况
美国大学生数学建模竞赛(MCM/ICM),包括数学建模竞赛(Mathematical Contest in Modeling,MCM)和交叉学科建模竞赛(Interdisciplinary Contest in Modeling,ICM)。前者是一个由美国工业与应用数学学会、美国国家安全局与美国运筹与管理学会资助,由美国数学及其应用联合会(Consortium for Mathematics and Its Applications,COMAP)从1985年起每年举办的持续多日的国际性数学建模竞赛。
竞赛过程中,由三个在校大学生组成的国际性队伍要在3个MCM问题(讨论连续性或离散性问题)或3个ICM问题(通常与特定学科相关)中选择一个问题,以完成原创数学论文的方式来回答。
2023年MCM/ICM竞赛在北京时间2023年2月17日早晨6:00至2月21日上午9:00进行,其基本形式和题目类型与往年大致相同。比赛结果于北京时间2023年5月8日凌晨公布。
中山大学软件工程学院由2020级本科生杨翼飞、单诗雯、李阳姿三名同学组成的队伍荣获Finalist奖项(特等奖提名,在所有参赛队伍中位列前 3%)。

成果简介
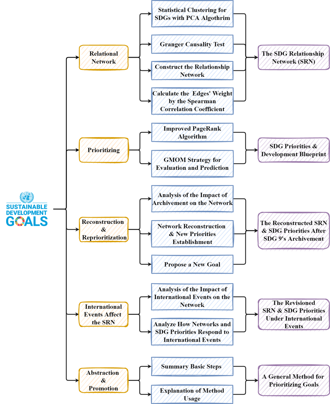
本队伍选择的是ICM竞赛中的图论与网络建模题目,该题目立足于联合国提出的17个可持续发展目标 (SDGs),要求参赛队伍建立一个17个可持续目标之间的关系网络,根据该关系网络确定各项目标之间的优先级,并根据显示数据评估内部因素和外部因素对于网络和优先级的影响。
为了求解这样一个复杂的网络建模问题,队伍构建出了一套组合式的求解框架,最终得到了一个完整合理的求解结果。

01在SDGs关系网络构建过程中,队伍采用主成分分析(PCA)对SDG进行聚类,然后利用Granger因果检验和Spearman相关系数构建SDG关系网络(SRN)。队伍还根据现实世界的客观性完善了网络并构建了改进的SRN。
02在求解优先级的过程中,队伍利用改进的PageRank算法根据SRN求解每个SDG的优先级,并提出了一个三步评估框架来评估每个优先级的有效性。队伍引入基于DFS算法的Give More & Offer More策略(GMOM)来动态模拟无优先级和有优先级的SDG分数变化过程,并使用这一策略来预测未来十年最有可能实现的可持续发展目标。
03在进一步的评估任务中,队伍根据GMOM策略预测最有可能实现的第一个 SDG,并在此基础上重建了新的网络结构和优先级。队伍还分析了重建前后网络的变化,讨论了网络结构的变化对于各目标优先级的影响,并在此影响的基础上给出新的策略。
04在现实世界评估中,队伍考虑了国际事件对SRN的影响,提出了修改网络结构的综合策略。结合现实世界发展情况,队伍重点分析了全球流行病对于可持续发展战略的实施情况,并推广到各类外部环境变化对于SDGs发展情况和对SRN网络以及优先级策略产生的影响。
05在得到问题背景下的求解结果之后,队伍将所用的方法进行抽象和总结,提出了一个求解此类问题的简单的四步流程。
参赛感想
由于学期初开学考的影响,队伍从组建到磨合再到参赛的整个过程相对而言比较短。但在短时间的准备中,队伍完成了相对完善的备赛工作,这离不开队伍中每一位成员高效而专注的投入。在比赛过程中,队伍团结一心,共同合作,一起分析问题,协作给出解决方案,最终也很幸运能收获一个不错的结果。
参加本次竞赛也使我们感受到了夯实理论基础的重要性。赛后回顾我们的解决方案,我们所使用的数学与算法基础都是在软件工程专业课程中有所涉及的内容。这也告诉我们任何的应用与创新都要建立在扎实的理论基础之上,为了在今后的学习科研过程中能够进一步提升自己、做出贡献,我们也要更加深入地学习专业知识,融会贯通,学以致用。
指导老师简介
南雨宏

南雨宏,软件工程学院副教授,硕士生导师。中山大学百人计划青年学术骨干,校级青年拔尖人才。曾任美国普渡大学(Purdue University)计算机系博士后研究员,普渡CERIAS访问学者。博士毕业于复旦大学。博士期间曾获国家留学基金委资助,于美国印第安纳大学布卢明顿分校(Indiana University Bloomington)进行联合培养。
目前主要研究方向为系统软件安全以及隐私保护。包括移动操作系统平台、物联网平台、智能合约漏洞检测,新型隐私泄露模式挖掘等研究。研究成果发表于USENIX Security、ACM CCS,NDSS, RAID,IEEE TIFS等系统安全领域顶级/著名会议及期刊,共计10余篇。作为科研骨干参与国家 973 计划、上海市科委、美国政府及企业资助的多项研究项目,并担任美国思科公司一项研究课题负责人(PI)。研究发现的安全及隐私问题多次获得来自Google、Facebook、Twitter、Slack、国内三大电信运营商(移动、联通、电信)等厂商的官方确认及致谢。


